首页
建站资讯
云主机
云支付
源码软件
联系我们
注册
登录
首页
建站资讯
云主机
云支付
源码软件
联系我们
用户注册
用户登录
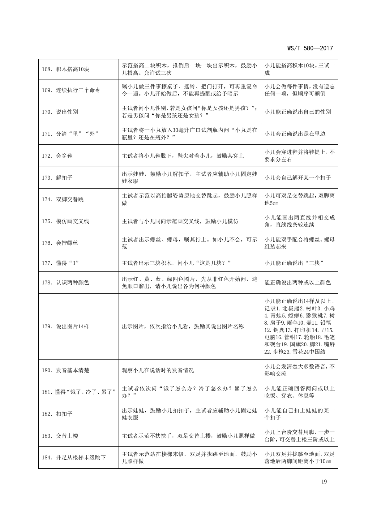
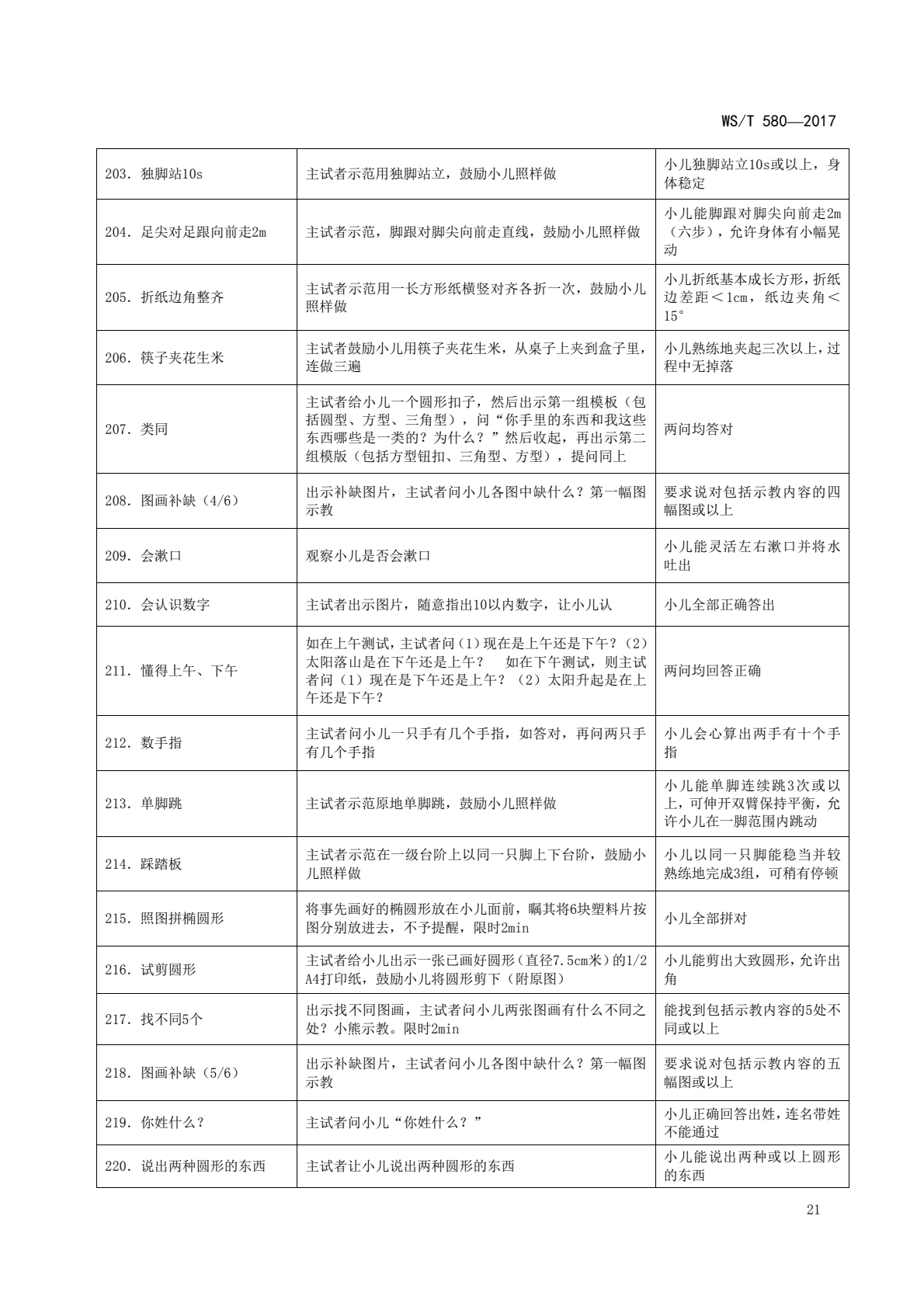
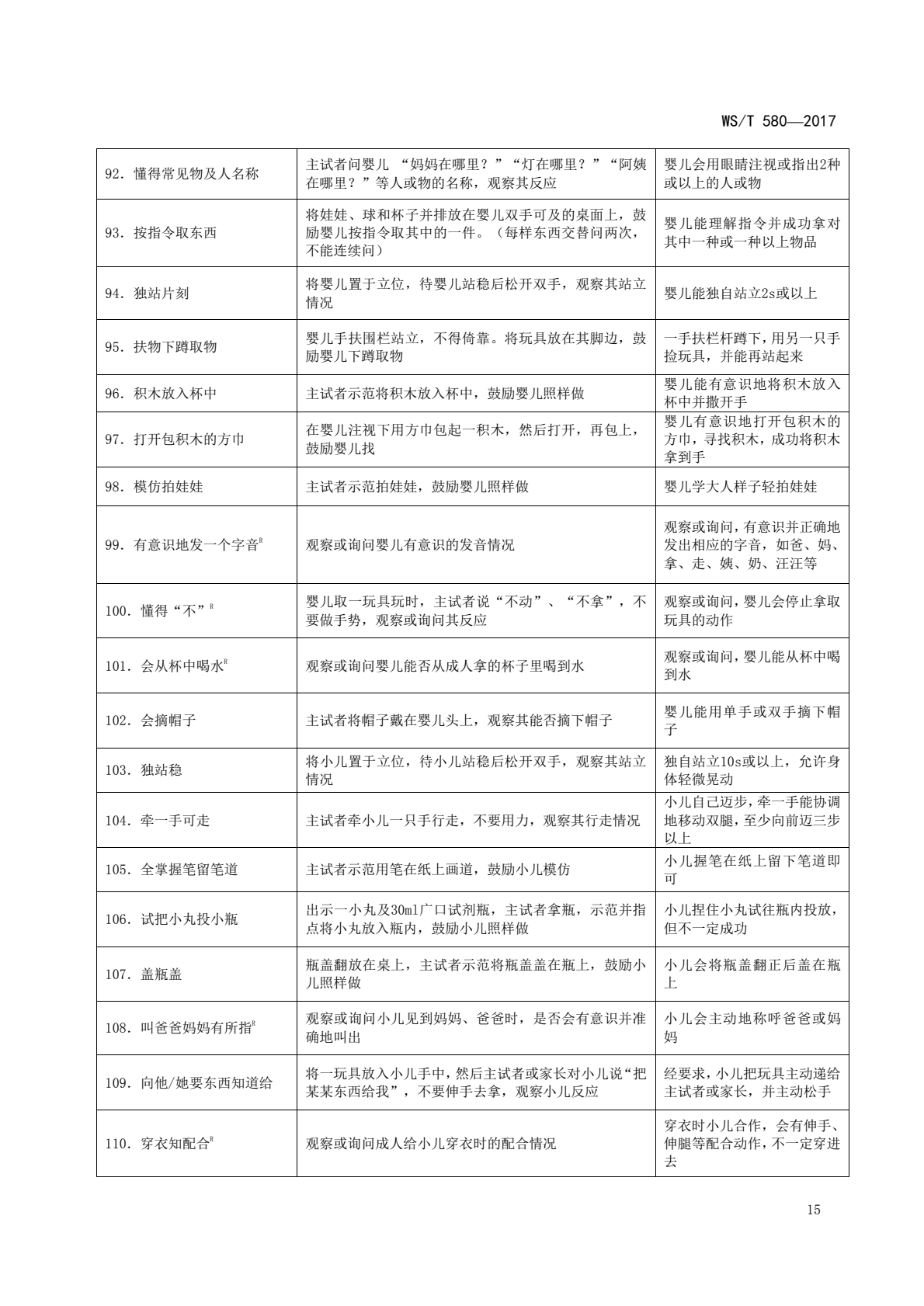
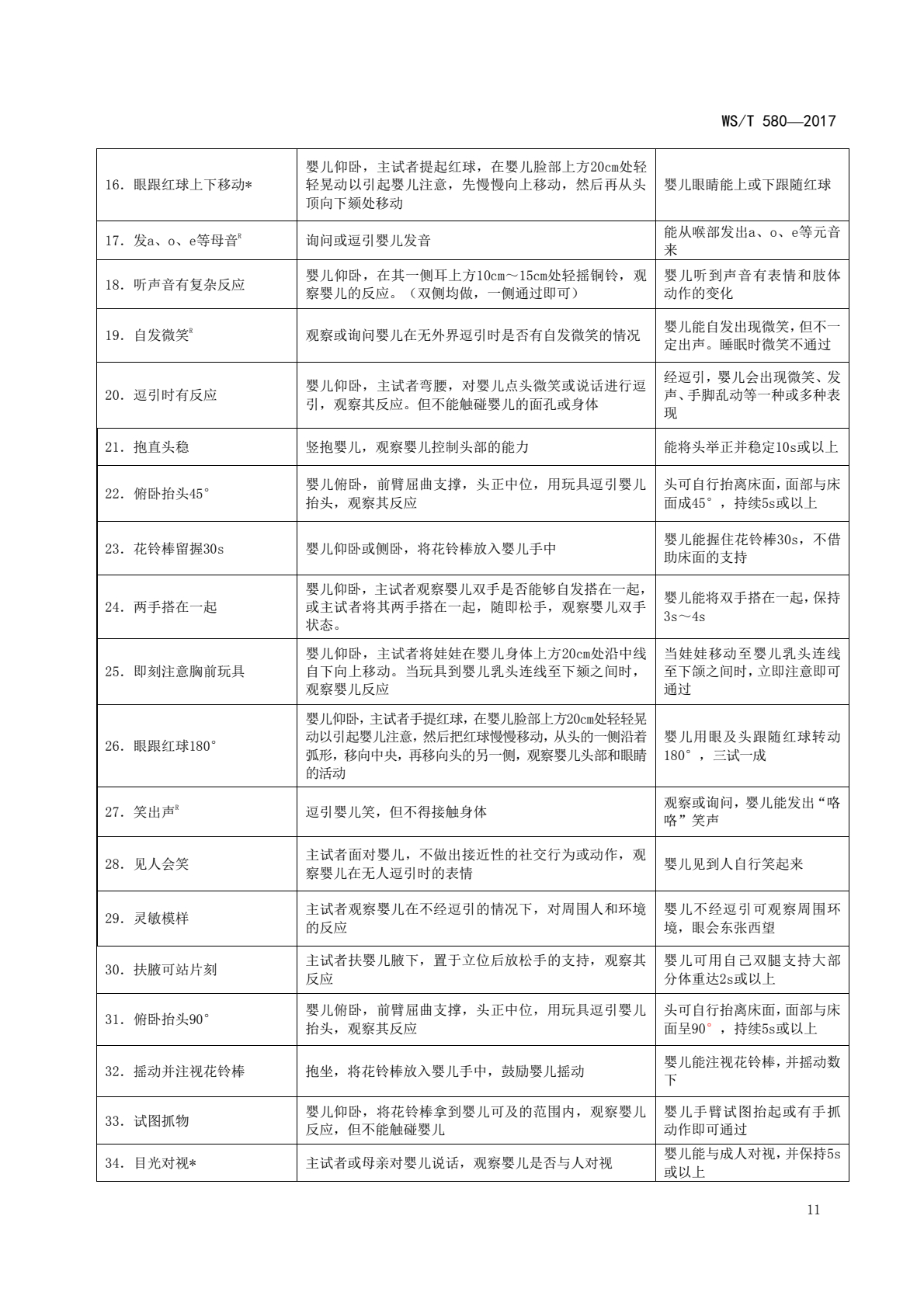
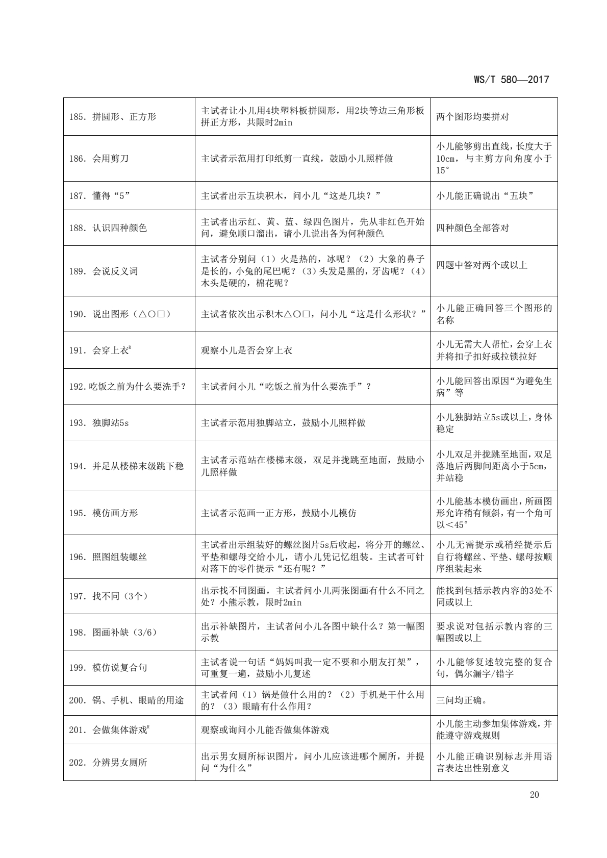
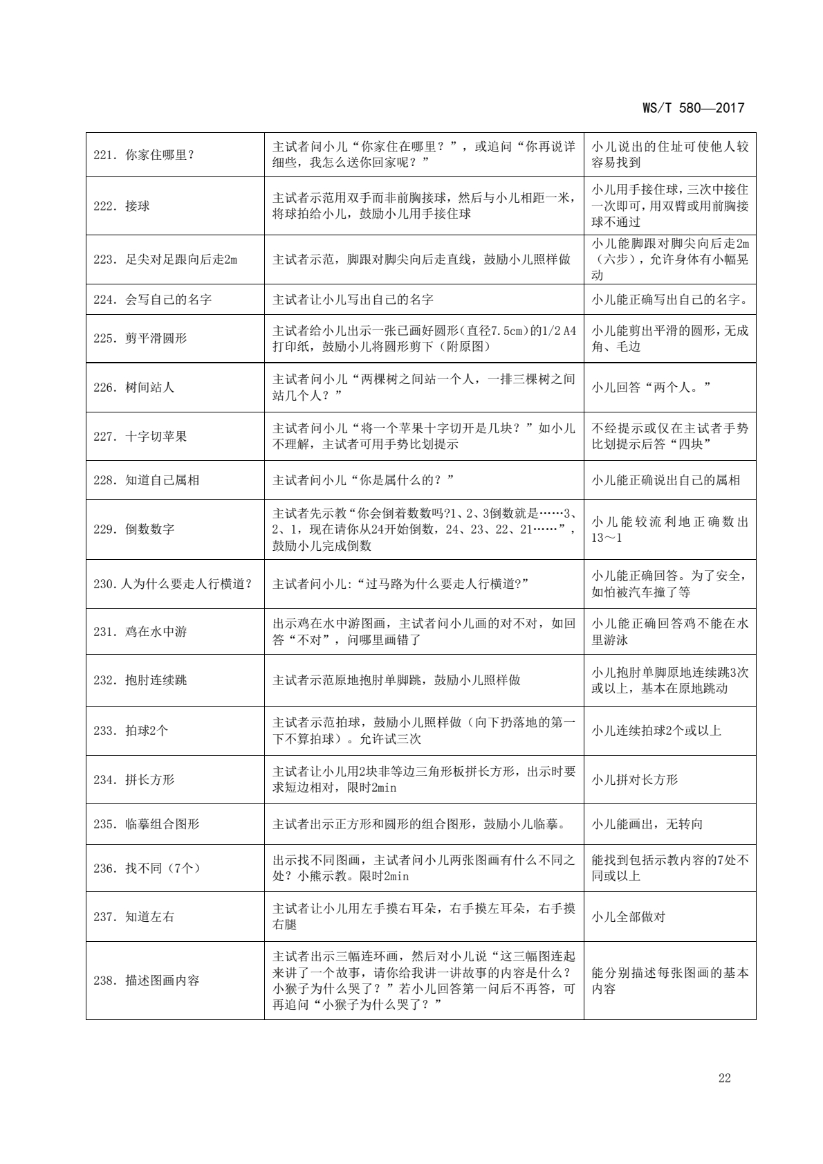
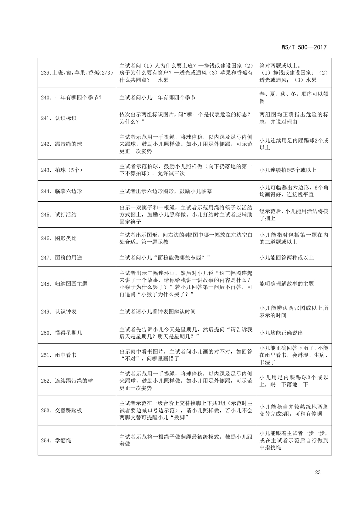
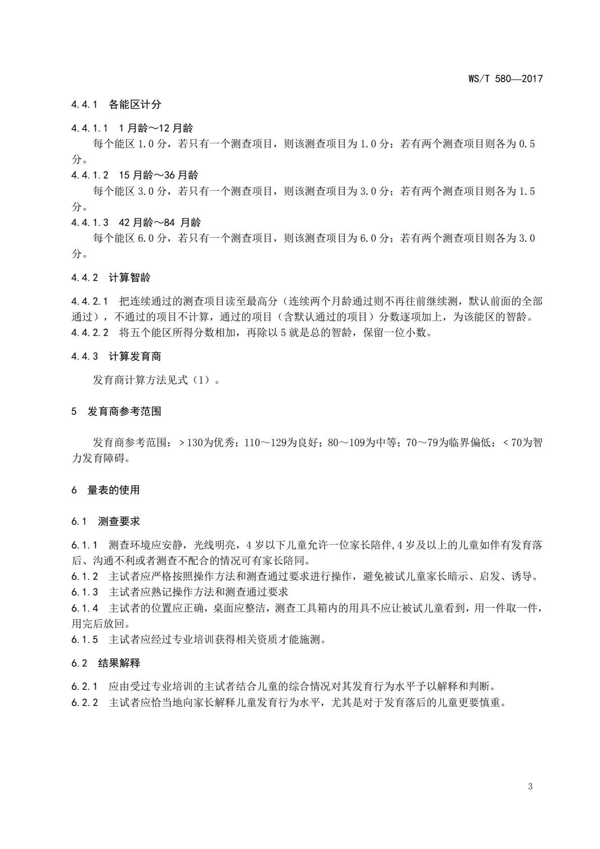
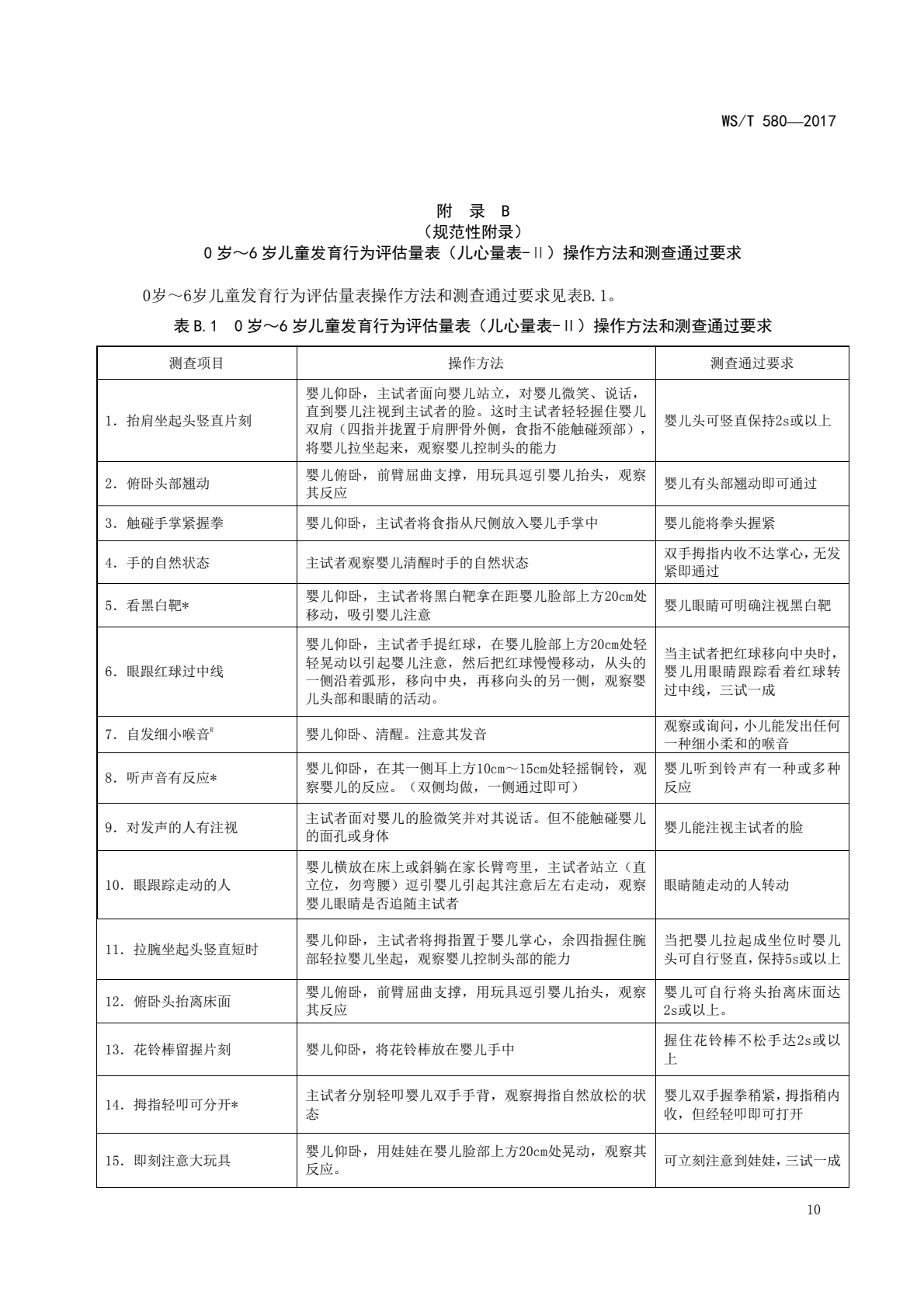
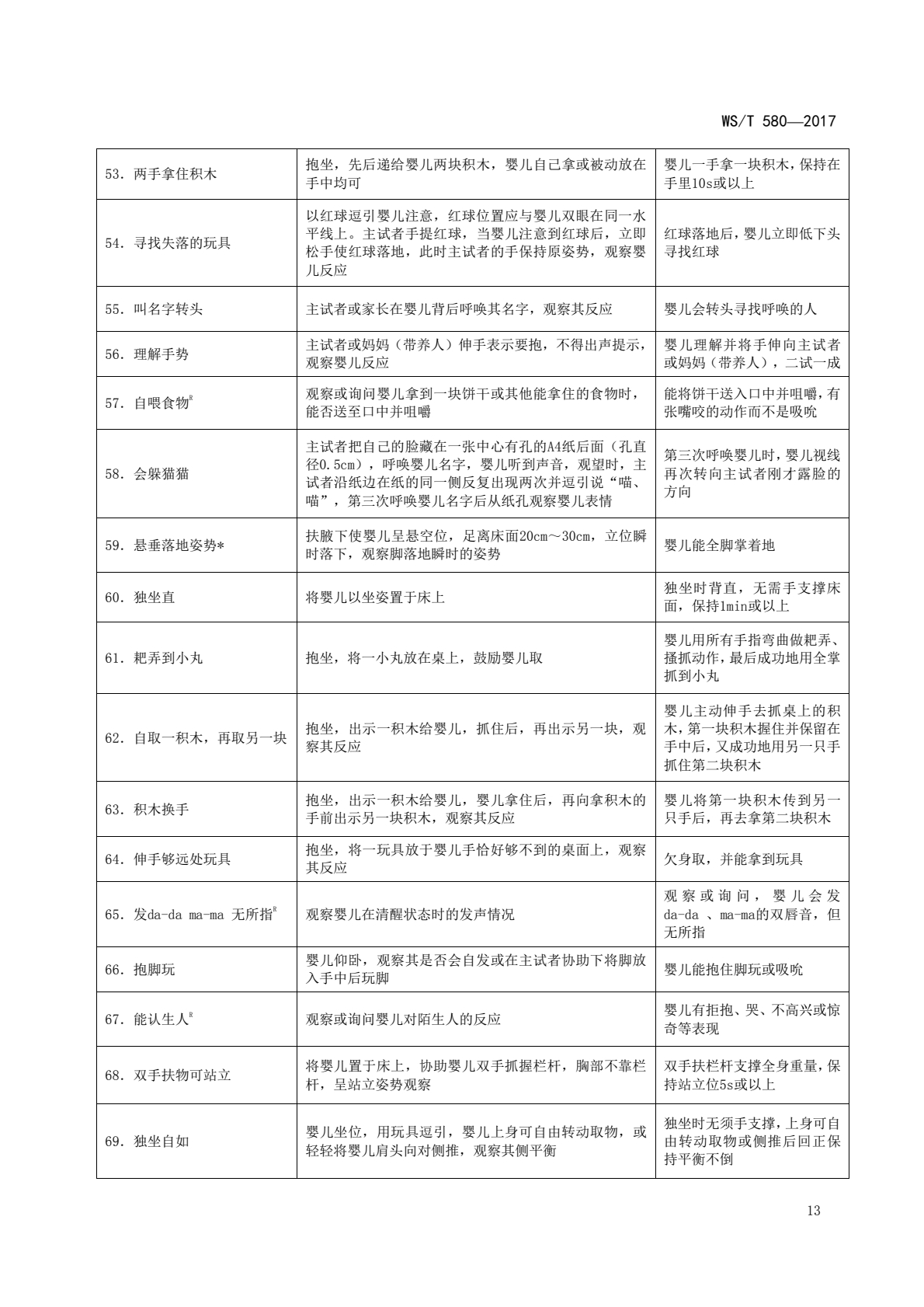
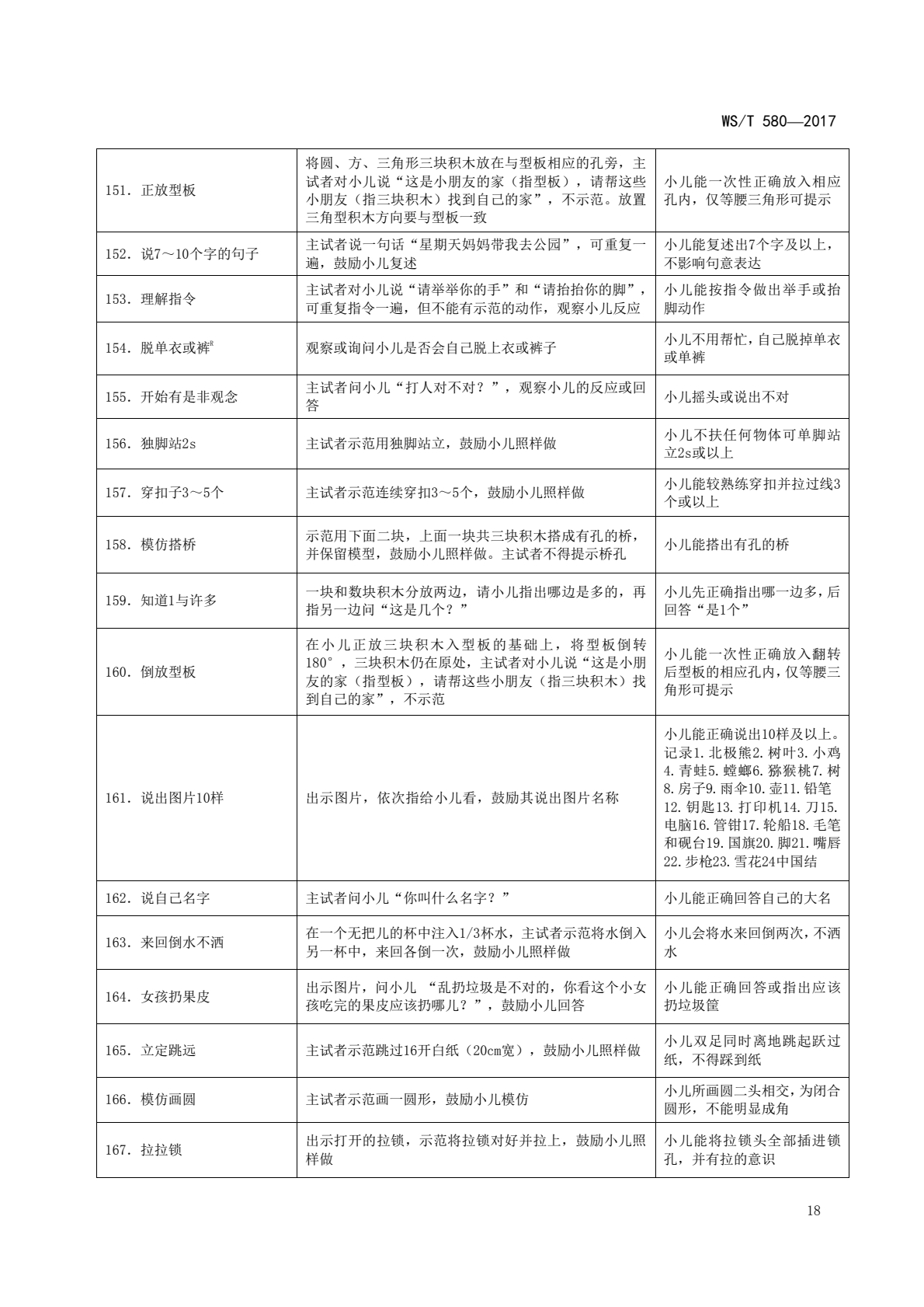
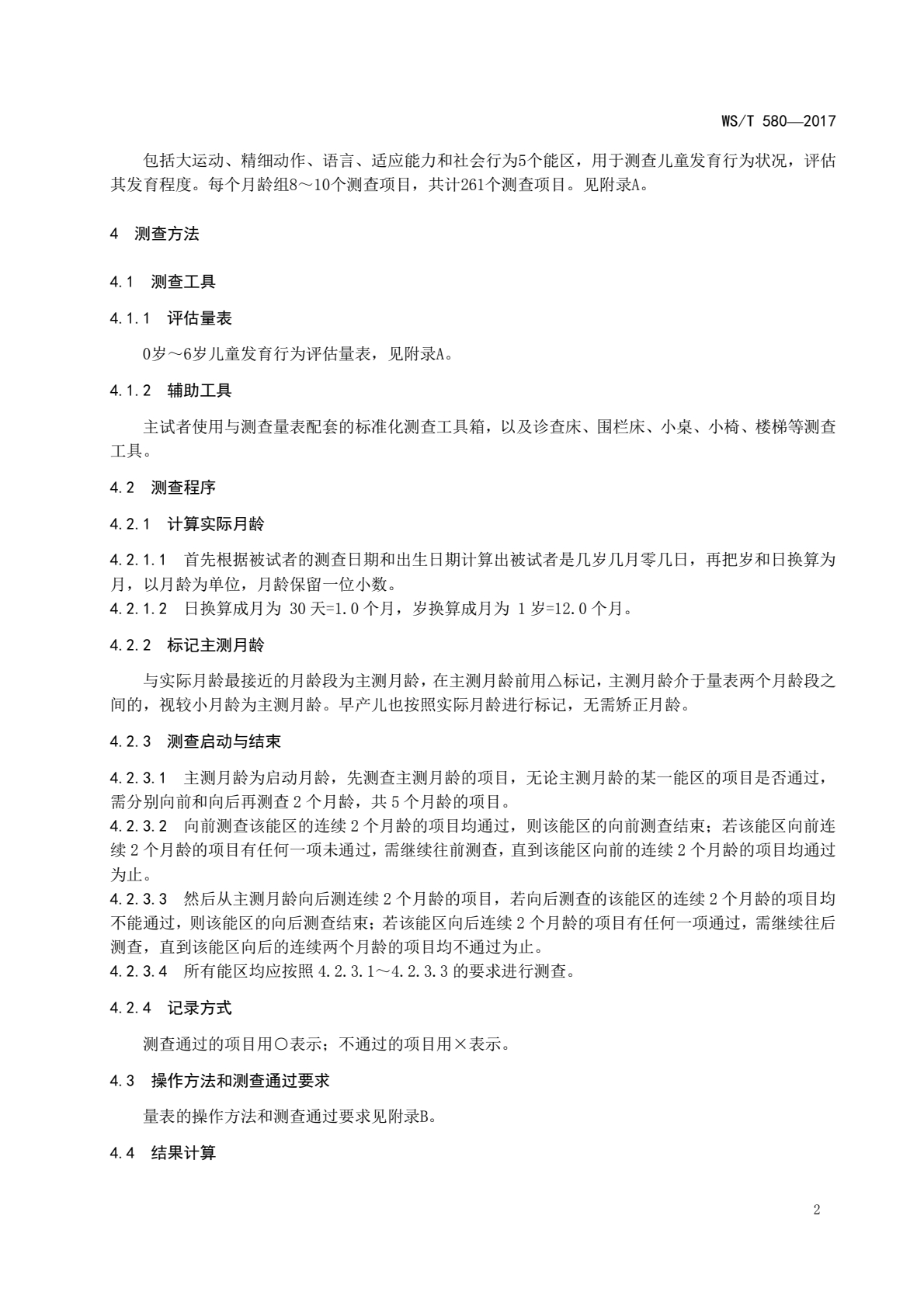
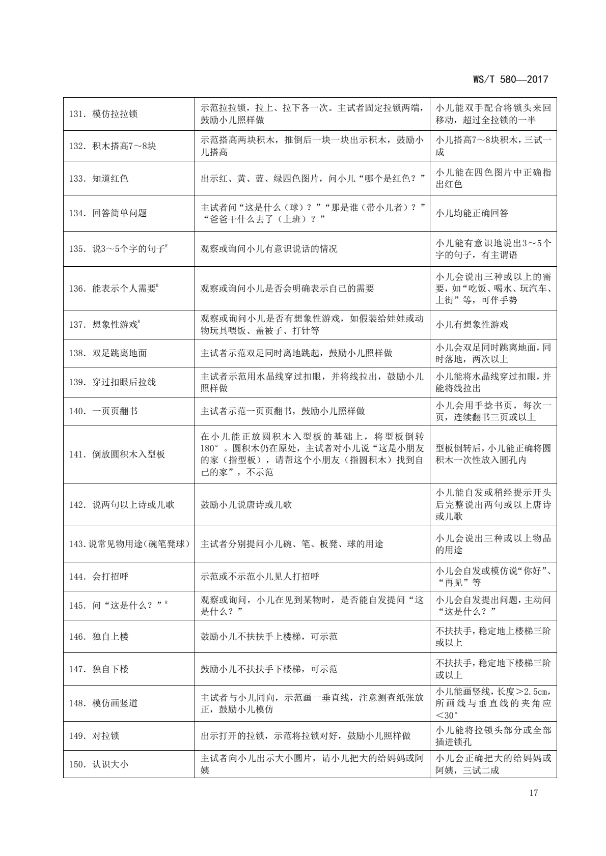
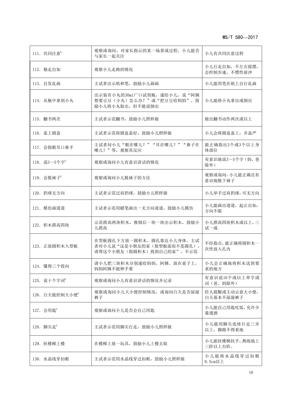
0岁-6岁儿童发育行为评估量表
上一篇:
DISC性格测试题
下一篇:
业务员高薪招聘